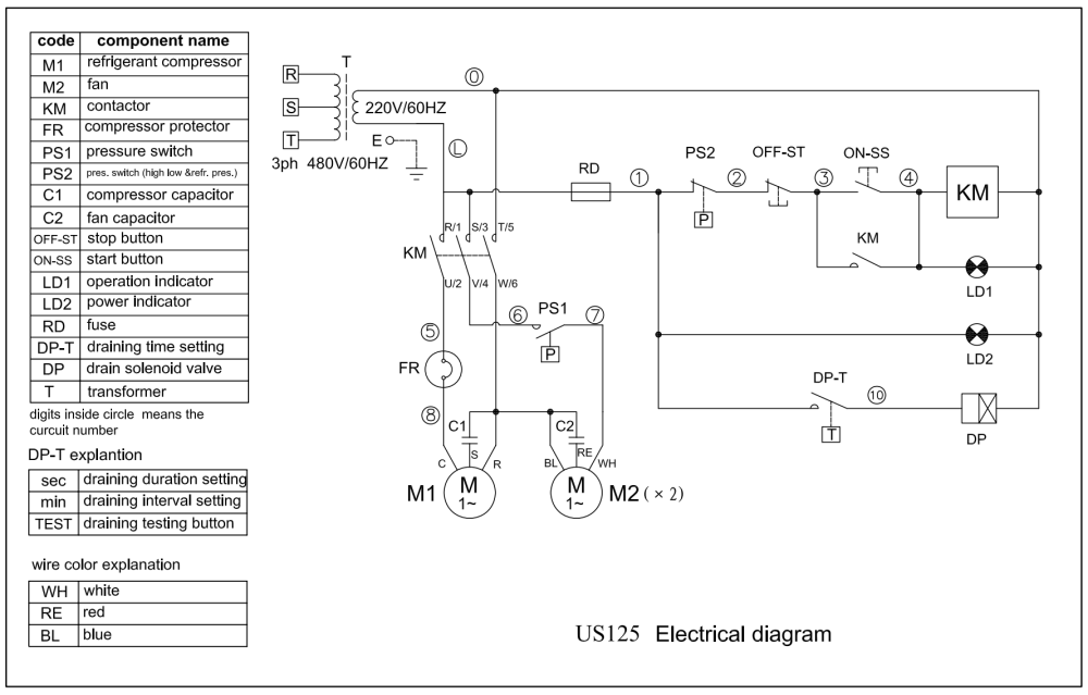
For US125 (3 PhZ 480V/60 HZ)
They are all equipped wirh input transformer with primary side accepts 575V or 480V 60HZ three pahse and secondary side 220V 60hz single phase. The whole dryer i actually working at 220V 60Hz. However, internal transformer is converting input voltages to 220V single phase.
By choosing the correct voltage level or using the secondary side of the transformer inide the dryer, all three types of voltages can be applied for dryers above US25 produced after Jan/2022.

Last modified:
16 May 2022




Post your comment on this topic.